(0829)
一、学科简介
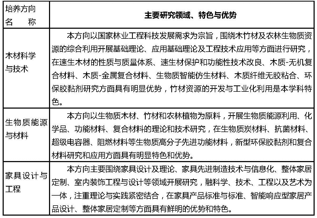
williamhill英国林业工程学科创建于1958年,2003年获批硕士学位点,该学位点由木材科学与技术、生物质能源与材料和家具设计与工程三个研究方向组建而成,2006年获批林业工程一级硕士点,2018年获批设立博士点。经过60多年的建设,在威廉希尔、人才培养和社会服务方面取得巨大的成绩,得到了政府、社会和产业届的普遍认可和肯定,成为浙江省重中之重学科、浙江省一流学科(A类),是“工程学”学科进入2017进入全球ESI排名1%重要组成学科。学科所属木材科学与工程专业通过了国际认证,是全国同类专业中第2个获得认证的专业。
学科现有专任教师62人,形成了以国际木材科学院院士领衔,国家千人计划人才、教育部“青年长江学者”、省有突出贡献中青年专家、“省千人”计划人才、省“151”人才、省高校中青年学科带头人等学术骨干组成的职称、学历、年龄结构、学缘分布合理的学术团队。
学科拥有国家木质资源综合利用工程技术研究中心、“亚热带森林资源培育与高效利用”国家111引智计划、省部共建“竹业科学与技术”教育部重点实验室、浙江省木材加工产业科技创新服务平台、浙江省竹资源与高效利用2011协同创新中心、林业感知技术与智能装备国家林业局重点实验室等11个科研平台。
学科明确育人为本、德育为先的立德树人作为研究生教育的首要任务,培养具有坚实宽广的理论基础知识和系统的学科专业知识;深入了解学科的发展现状、趋势及研究前沿,具有较严密的逻辑思维和较强的分析问题、解决问题的能力;有独立从事威廉希尔工作的能力;有严谨求实的科学态度和作风;在本学科威廉希尔或技术上有所创新;能够在高等学校、科研机构、行政部门和企业单位等部门从事教学、科研、技术开发和管理工作的高素质拔尖创新人才。
二、培养目标
学科把立德树人作为研究生教育的根本任务,培养具有坚定的理想信念、高尚的道德情操、高度的社会责任感,具有坚实的工程基础理论和系统的林业工程专业知识,了解国内外林业工程方面生产和科研的现状及发展趋势;掌握现代分析测试手段;具有在本学科某一领域开展威廉希尔或技术开发的能力;较熟练地掌握一门外国语,能较熟练地阅读本专业的外文资料;具备独立承担技术工作的综合素质。能胜任生产管理部门的工程技术工作或科研、教学机构的科研、教学工作。
2.1政治思想素质
较好地掌握马克思列宁主义、毛泽东思想、邓小平理论、“三个代表”重要思想、科学发展观和习近平新时代中国特色社会主义思想理论体系,树立辩证唯物主义和历史唯物主义世界观和方法论。拥护党的基本路线,热爱祖国,遵纪守法,品行端正。热爱所学专业,具有学风严谨、诚恳务实的职业道德,恪守学术道德行为规范;具有健康的体魄、良好的心理素质、较强的团队意识和肯干、实干、能干的“三干”品质。
2.2社会公共意识
备职业道德及社会责任感,具有理解林业工程问题对全球环境和社会影响的意识。
2.3知识体系
1)基础知识
系统掌握应用数学、科学与工程知识,掌握进行设计、实验分析与数据处理的知识。
2)专业知识
熟练地掌握林业工程学科在生物质应用基础知识及相关学科的专业知识,深入了解所从事研究方向的研究现状、最新进展和发展趋势,在某一方向领域对最新技术发展水平有较深入了解。
2.4专业能力
具备较强的知识获取和创新能力,掌握林业工程某一方向领域试验设计方法和试验技术手段,具有较强的科学实验、技术开发等实践能力,并能够熟练运用相关知识,从事林业工程研究和解决实际问题。具备终生学习的意识与能力,具有在多学科团队中工作的能力。
2.5身体素质
具有健康的体魄和良好的心理素质。
三、研究方向

四、学习年限、课程学习时间与学分要求
硕士研究生基本学制3年,弹性学制2-5年。硕士研究生必须完成课程总学分不低于28学分(包含学术交流和实践各1学分),其中学位课程不少于15学分。中期考核优秀者经批准可申请提前毕业,但必须满足提前毕业要求(见十、毕业与学位授予要求),且学籍在籍时间不少于2年。
硕士研究生课程学习(含实验、实践和实训等课程)一般在一学年(两个学期)内完成,原则上要求用一年以上的时间从事威廉希尔和开展学位论文工作。
硕士研究生课程原则上由硕士生导师资格或高级职称或具有博士学位的教师承担。
五、课程设置

六、开题报告、文献综述基本要求
6.1 文献综述
硕士研究生在读期间,必须阅读一定数量的必读书目和不少于60篇(外文文献不少于20篇)的研究文献,并撰写文献综述报告,报告要对国内外最新科研成果、发展趋势及研究方法进行论述,并提出自己的观点,文献综述字数不少于8000字。
6.2 开题报告
1.硕士研究生的开题报告一般应在第三学期第12月的3-4周完成。
2.开题报告在文献综述完成的基础上进行,内容包括课题研究的目的意义、国内外发展动态及趋势、拟解决的主要关键问题、特色与创性点、研究内容、研究方法、技术路线、预期成果及进度安排等,对可能出现的问题与风险及经费概算等方面也要做说明。
3.研究生开题前,一级学科需对开题内容进行审核,审核内容主要是研究生选题及研究内容是否符合一级学科人才培养方向,审核通过后由一级学科或各方向组织专家小组进行开题论证。
4.开题报告必须在本学科5名专家小组会上进行审查,审查重点考查文献的收集、整理、综述能力,选题的实用性、前沿性、可行性,研究设计能力等方面,由评审专家小组对开题报告进行评审,提出是否通过的结论或修改意见。开题报告通过者,以书面形式报所在学院审批后备案。选题如有重大调整,须重新组织相关专家公开审查。
5.开题时间距离申请毕业论文答辩日期一般不少于一年。如开题报告无法通过,须认真修改后重做。连续3次未通过者,报研究生院,按规定取消学籍,终止培养。在通过开题论证的基础上,硕士研究生应在导师的指导下尽快拟定学位论文的具体工作计划,并予以实施。
七、实践环节和学术活动基本要求
7.1 实践环节
专业实践环节作为硕士研究生培养的必修环节,计1学分,时间跨度为5个学期。实践环节是培养硕士研究生实际动手能力的重要手段,硕士研究生必须在学科及导师的指导下完成一定的实践活动,具体包括:
1.参加本科生第一线的辅助教学工作,讲授部分课程、组织课堂讨论、辅导、答疑、指导实验等,以及指导本科生的课程设计(学年论文)、毕业设计、毕业论文等等(类似助教性质);
2.根据学科和指导教师承担科研任务的情况,研究生提前参与本学科或导师的研究课题或独立从事在导师指导下经过选择的研究工作(类似助研性质);
3.在导师(组)的指导下,安排到工厂、企业、社会单位参加的短期生产技术实践、技术服务、社会实践、社会服务和调研活动;
4.其它的教学、科研及社会实践活动。研究生的专业实践环节工作量为30学时或15个工作日,要求在完成后撰写不少于3000字的实践报告,得出合理有用的结果,由所在学科研究生实践活动考核小组和指导教师共同进行考核,按优、良、中、及格、不及格给出考核结果。在高校从事教学工作1年及以上的在职研究生或在社会上工作2年及以上的研究生原则上可免修实践环节(需开具有效证明)。
7.2 学术活动
学术活动作为每一位研究生的必修环节,计1学分。学科和导师应尽可能为硕士研究生到外单位或外地进行实习、实验、调查、考察和参加学术会议提供与创造条件。学术活动须贯穿于研究生培养的全过程,主要形式有听学术报告(讲座)、参加学术研讨会、作专题报告等,累计次数不少于5次,其中研究生需结合个人研究内容做学术专题报告至少1次。每次学术活动结束后,研究生需结合自己的研究内容撰写不少于1000字的活动总结。研究生在学位申请资格审核前,各学科或导师组织学术活动成效考核,考核通过获得1个学分,相关材料并报研究生院培养部门审核存档。
未参加专业实践和学术活动环节或上述环节考核不合格者不能申请学位论文答辩。
八、中期考核基本要求
1.中期考核是加强硕士生管理、提高培养质量的有效措施。中期考核是检查培养工作、交流经验、发现和解决问题并改进工作的手段。
2.硕士研究生的中期考核在完成文献综述和开题报告后进行,一般安排在第4学期,由研究生院和学院共同组织。研究生处负责动员,学院负责成立本单位各学科中期考核小组,由学科组织专家3-5人结合开题进行业务考核。政治思想品德考核由学院组织安排。
3.中期考核的内容包括研究生的政治思想品德、学分情况、业务能力(包括课程修读、外语水平、查阅文献与综述报告能力、开题报告与专题报告水平、实验操作能力或社会实践能力以及论文发表情况等)和健康状况。
4.根据考核结果进行人才分流,考核合格者进入学位论文工作;考核成绩优秀者可作为提前攻读博士研究生和获得有关奖学金的候选人;考核不合格者不能进入学位论文阶段,视情况延长学习时间;考核小组认为不宜继续培养者,考核小组应向学院领导报告,经学院领导同意后,报研究生院审核,终止培养。
九、学位论文基本要求
9.1 规范性要求
学位论文应是一篇完整系统的学术论文,一般包括:题目、作者声明、目录、摘要(中英文)、关键词(中英文3-5个)、引言、正文(材料与方法、结果、讨论)、结论、主要参考资料等部分。学位论文字数一般不少于3万字。要求语言凝练、章节分明、编排规范。
9.2 质量要求
1.学位论文应体现出坚实的理论基础和系统的专业知识,并能较全面地了解国内外在本领域研究的现状和发展方向,论据引用要正确,数据要翔实,文献资料引用应注明出处,论证及结果要合理,论点应体现一定的创新性和前沿性,强调选题必须具备一定的理论价值和应用意义,研究结果应有新的见解或能解决实际生产问题,能表明作者具有从事威廉希尔或独立承担技术工作的能力。
2.学位论文在导师的指导下由研究生独立完成,研究生应熟练地掌握本专业的研究方法和技能,用于学位论文研究和写作的时间不少于1年,并按照研究生院规定的时间提交学位论文。
3.学位论文查重检测重复率不超过15%。
9.3 学位论文预答辩
1.学位论文预答辩一般安排在第6个学期进行。
2.硕士生预答辩内容主要包括论文的完成情况及存在的一些问题等。
3.学位论文预答辩由学科组织同行专家3-5人进行评议,提出修改和完善意见,给出最终评价结果。如未通过预答辩,不得进入学位论文送审与答辩环节。
9.4 学位论文评审与答辩
1.学位论文送审与答辩时间。学位论文送审时间一般在第六学期3-4月,学位论文答辩时间一般在第六个学期5-6月。
2.答辩资格申请。学位论文完成后,先由导师对其进行评议,确定是否提交答辩,在导师同意后,研究生向所在学院和研究生院提出答辩资格申请。对达不到学位论文要求的,取消该次论文送审资格和论文答辩申请资格
3.论文答辩。答辩资格审查通过的学位论文需按学校有关规定,进行校外专家评审。学位论文校外专家评审通过者,并按专家合理意见进行修改后方可进行学位论文答辩,答辩日程由各学科统一安排。学位论文专家评审未通过者,延期答辩。答辩委员会应由5名专家组成,其中应有1名来自外单位的专家参加,导师可参加答辩会议但不得担任答辩委员会成员。
十、毕业与学位授予
硕士研究生在规定学习年限内, 完成培养方案及培养计划规定的课程学习、培养环节要求及毕业论文,可申请答辩,答辩通过者,准予毕业。达到以下硕士学位授予要求者,授予硕士学位。
10.1 外语要求
申请学术学位硕士研究生要求其外语成绩符合以下规定中的一项:
1.参加学校组织的研究生学位外语考试(六级相当水平),成绩达到总分(满分)的60%及以上,听力、口语单项成绩分别达到对应单项总分的60%及以上。
2.PETS-5笔试成绩达到40分及以上、口语成绩达到2分及以上。
3.大学英语六级水平考试总分成绩、听力单项成绩均达到对应总分(满分)的60%及以上。
4.其他英语水平考试成绩GRE≥1000,GMAT≥670,IELTS≥6.0,托福≥80,英语专业八级考试≥60分。
5.硕士研究生取得以下成果,或具有以下经历之一,等同通过学位外语考试,可申请硕士学位:
(1)第一作者,学校第一单位发表全英文SCI/EI/SSCI期刊学术论文,且经学校组织专家认定,发表的论文与其专业相关。
(2)被录取为博士研究生。
(3)到英语国家(以英语为主要语言和官方语言的国家)出国交流一年及以上。
10.2 发表学术论文要求
申请学术学位硕士研究生须以williamhill英国为第一署名单位,取得以下与学位论文研究内容相关的成果之一:
1.发表学术论文,申请学术学位研究生须以本人为第一作者、williamhill英国为第一署名单位,在学科制定的学术期刊目录(详见《林业工程硕士学位授予标准认定学术期刊目录(2019)》)上的学术刊物上发表1篇及以上与学位论文研究内容相关的学术论文(含已录用待刊)。如发表论文的期刊未在制定目录上,须达到《williamhill英国国内学术期刊与专业出版社分级名录(2018版)》中的B刊及以上。
在自然科学类SCI收录的影响因子不低于5.0或二区及以上的学术期刊发表论文,研究生为共同第一作者,申请学位时可视同第一作者发表学术论文(仅限排名前二的学生)。
研究生在申请学位时,未能正式发表学术论文,但可以提供SCI、EI等刊源的高水平论文投稿稿件及承诺,经学校组织专家组认定,进入学位授予审批程序,颁发学位证书。
2.获得国家级、省部级科研奖二等奖及以上(有效排名),或者省部级科研奖三等奖(排名前5位)。
3.获国家或省审(认)定的新产品等(排名前3位)。
4.制定国家标准(排名前3位)或地方(行业)标准(排名前2位)。
5.获批国家发明专利(排名第1)。
10.3 提前毕业
在规定的基本学制内达到毕业及学位授予条件的研究生,经导师、所在学科、学院同意可申请提前毕业,但培养时间至少到达2年方可申请。基本学制内尚未完成科研和学位论文工作的研究生可以申请延期毕业,并办理相关手续。超过最长修业年限未毕业的研究生按自动退学处理。